×ðÁú¹Ù·½Æ½Ì¨

ÏûºÄÀàµç×Ó Ó¦ÓÃÓÚÏûºÄµç×ÓÁìÓò£¬×ðÁú¹Ù·½Æ½Ì¨ÄÜÌṩ½ÏÁ¿ÆëÈ«µÄÔª¼þ½â¾ö¼Æ»®¡£
Ê×Ò³
Ó¦ÓÃ
ÏûºÄÀàµç×Ó

ÐÐÒµÓ¦ÓÃ

¿ìËÙ³äµçÆ÷
³äµç×®
¿ª¹ØµçÔ´
Ö±Á÷µç»úÇý¶¯
¹â·üÄæ±äÆ÷
µç³ØÖÎÀíϵͳ
°×É«¼Òµç
йµç±£»¤Æ÷
Æû³µµç×Ó
ÏûºÄÀàµç×Ó
ÏûºÄÀàµç×Ó


ÈËÃǰѵç×ÓÊÖÒÕÓ¦Óõ½¿§·È»úÉÏ£¬ÊµÏÖÁËÄ¥·Û¡¢Ñ¹·Û¡¢×°·Û¡¢³åÅÝ¡¢É¨³ý²ÐÔüµÈÄðÖÆ¿§·ÈÈ«Àú³ÌµÄ×Ô¶¯¿ØÖÆ£¬´´Á¢ÁËÈ«×Ô¶¯µç×Ó¿§·È»ú¡£

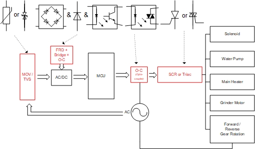
Ó¦ÓÃÓÚÏûºÄµç×ÓÁìÓò£¬×ðÁú¹Ù·½Æ½Ì¨ ÄÜÌṩ½ÏÁ¿ÆëÈ«µÄÔª¼þ½â¾ö¼Æ»®¡£ºÃ±È£ºAC ÊäÈë¶Ë·ÀÀËÓ¿µÄѹÃôµç×裨MOV£©¡¢µçÔ´²¿·ÖÓÿì»Ö¸´¶þ¼«¹Ü£¨FRD, fast recovery diode£©¼°ÕûÁ÷ÇÅ£¨Bridge£©¡¢¹âµç¸ôÀëÆ÷¼þ£¨Opto-coupler£©¡¢¿ØÖƸºÔØÍ¨¶ÏµÄ¿É¿Ø¹è£¨SCR & Triac£©µÈ¡£

Product
Name
IT(RMS)_Max
(A)
ITSM_Max
@ f = 50Hz
(A)
VDRM_Min
(V)
IGT_I_Max
(mA)
IGT_II_Max
(mA)
IGT_III_Max
(mA)
IGT_IV_Max
(mA)
TJ_Max
(¡ãC)
JJM
Package
JST131V-600D 1 10 600 5 5 5 10 125 SOT-223
JST26Z-600BW 25 250 600 50 50 50 - 125 TO-3P
JCT612C 12 140 600 15 - - - 125 TO-220C
Product
Name
VISO_Max
(VRMS)
VDRM_Min
(V)
IFT_Max
(mA)
VCEO_Max
(V)
dv/dt
(V/¦Ìs)
TOPR
(¡ãC)
JJM
Package
JOC3063 5000 600 5 - 1000 -40 ~ 100 DIP6
JOC817X1 5000 6 60 35 - -55 ~ 110 DIP4
Product
Name
IF_Max
(A)
VF_Max
@ IF
(V)
VRRM_Min
(V)
IR_Max
@ VRRM
(¦ÌA)
IFSM_Max
(A)
JJM
Package
JSPX240A 2.0 0.55 40 100 50 SMA
ES1J 1.0 1.70 600 5 30 SMA
ES2D 2.0 0.95 200 5 50 SMB
Product
Name
IO_Max
(A)
VF_Max
@ IF = 1.0A
(V)
VRRM_Min
(V)
IR_Min
@ VRRM_Max
(¦ÌA)
IFSM_Max
(A)
JJM
Package
MB6S 1 1.1 600 5 30 MBS
ABS6 1 1.1 600 5 35 ABS
ABS26 2 1.1 600 5 60 ABS
Product
Name
Varistor Continuous
Voltage
VRMS_Max
(V)
Maximum Allowable
DC Voltage
(V)
Energy
(10/1000¦Ìs)
Standard
(J)
Withstanding Surge Current 8/20¦Ìs
Standard (1 time)
(A)
Varistor Voltage
@ 1mA
(V)
Capacitance
@ 1kHz
(pF)
JJV07D471K 300 385 56.0 1200 470 (423 ~ 517) 105
JJV10D241K 150 200 50.4 2500 240 (216 ~ 264) 420
JJV14D561K 350 460 150.0 4500 560 (504 ~ 616) 360

±¾ÍøÕ¾Ê¹ÓÃcookie¡£¼ÌÐøä¯ÀÀ±¾ÍøÕ¾£¬¼´ÌåÏÖÄúÔÞ³ÉÎÒÃÇʹÓÃcookies¡£

ÍøÕ¾µØÍ¼